各学院:
根据2026届本科生毕业设计(论文)总体工作部署,现就2025-2026学年第二学期开学阶段相关工作及后续时间节点通知如下:
开学工作
1.毕业设计(论文)选课结果导入
请各学院教务登录教学管理系统(1.tongji.edu.cn),在“毕业设计-全局设置-毕业设计(论文)学生名单”下,点击“2025-2026学年毕业论文选课结果导入”右侧的“选择课程”,按年级(四年制选2022级,五年制选2021级)、学院、专业选择,勾选相应毕业设计(论文)课程序号后点击“确定”。导入后可在“毕业设计(论文)清单”中查看“已选学生”和“未选学生”,并督促未选课学生尽快完成选课。
特别注意:只导入毕业设计(论文)课程的选课名单,其他课程不要导入,已导入过毕业设计(论文)课程选课名单的专业无需重复导入。
2.学生撰写论文与导师指导
本学期已进入论文撰写阶段。《同济大学毕业设计(论文)模板》请登录系统后在“毕业设计-文档管理-毕业设计相关打印”中下载(分“工科/理科类”和“经管/人文/法学/外语/艺术类”,注意专业所属类别,论文封面后已增加“毕业设计(论文)信息说明页”)。
导师应加强指导,原则上每周至少一次与学生面对面指导,每次不少于45分钟,并填写《同济大学本科毕业设计(论文)指导记录表》(见附件,可在1系统“毕业设计相关打印”中下载),师生共同签名后留存,作为归档材料之一。
3.开题报告与开题答辩
请各学院检查学生开题报告完成情况,尚未完成的专业,原则上应于2026年3月10日前结束,以免影响学生论文撰写和中期检查。学生需根据意见认真修改开题报告,并在系统中提交(毕业设计→提交开题报告),导师和专业负责人(学院教务系统中指定)须及时完成审核。已审核通过的开题报告无需重新上传。
4.课题变更申请
如需变更课题名称或内容,请于中期检查前登录系统(毕业设计→申请课题变更)提交申请,经导师审核通过后生效,或联系学院教务办理。课题变更应在中期之前确定。
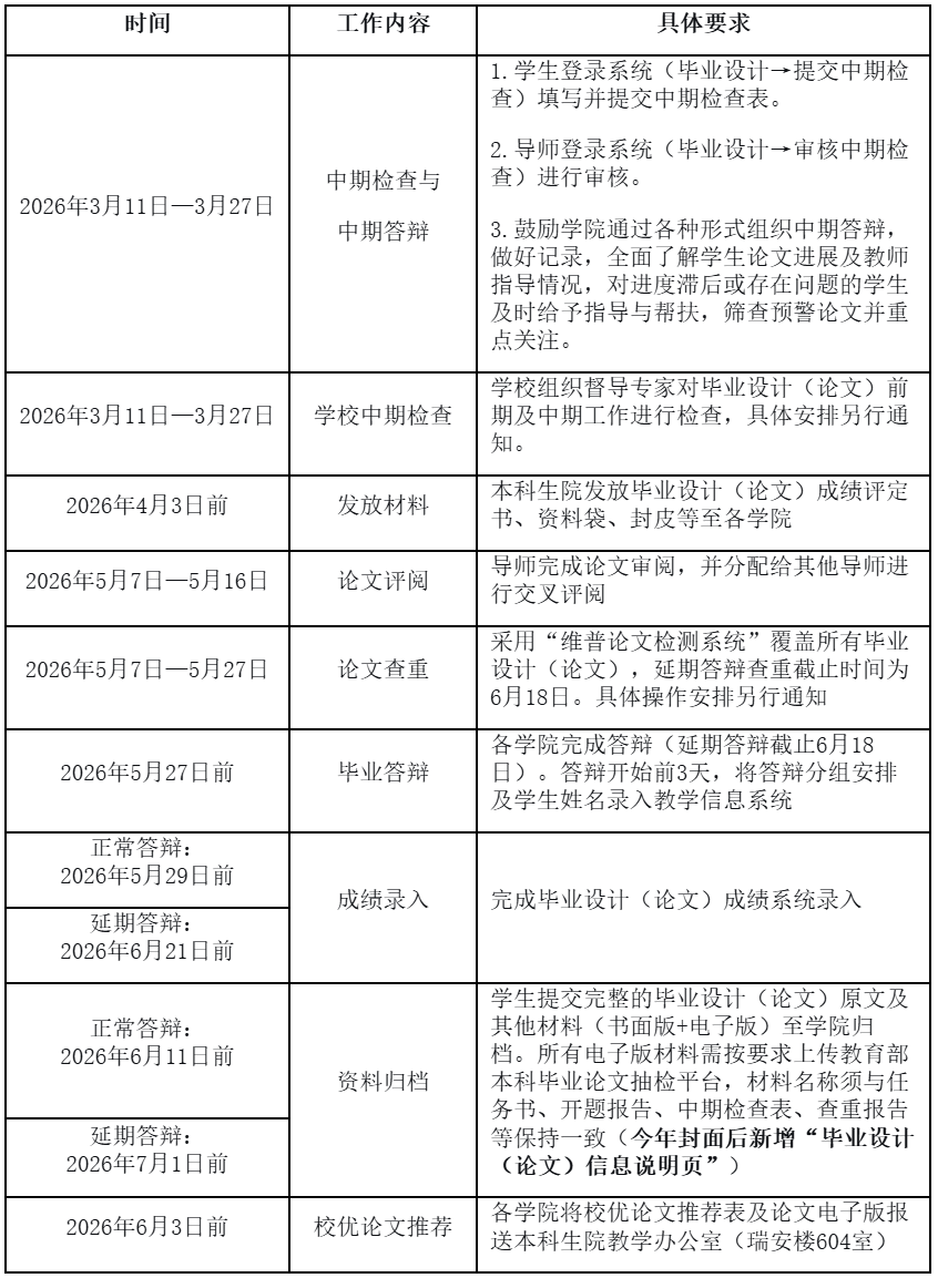
后期工作

其他事项
1.毕业设计(论文)模板、指导记录表等材料可在教学管理系统下载使用。
2.后续工作如查重、校内抽检、工作总结、市教委抽检等具体要求,以届时发布的专项通知为准。
本通知未尽事宜,将另行通知。请学院按照时间节点认真落实各项工作,确保2026届毕业设计(论文)顺利完成。





