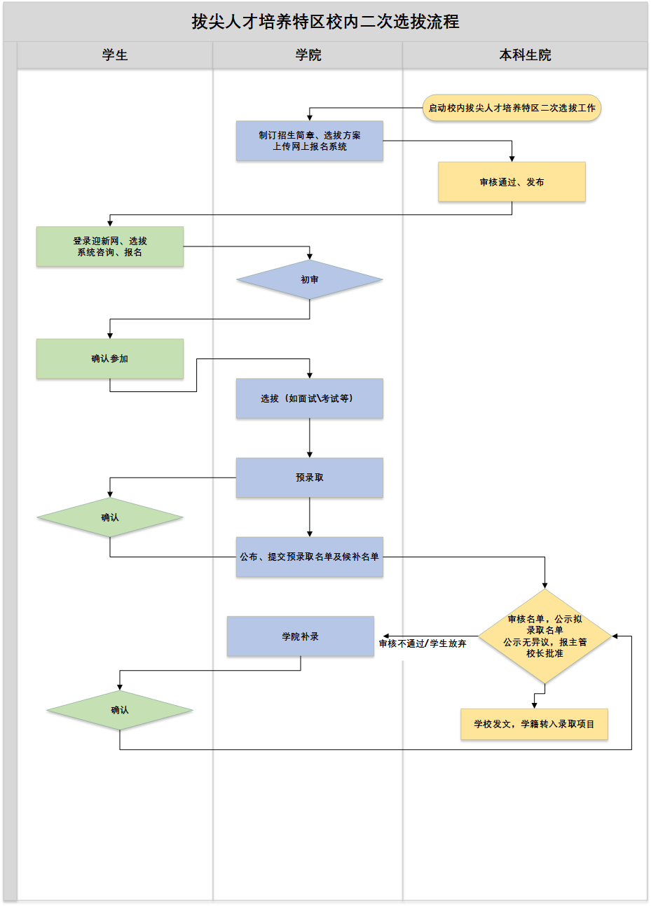
拔尖人才培养特区校内二次选拔流程
时间:2023-01-13
| 联系人:苏老师 电话:021-65985363 邮箱:suxiaojuan@tongji.edu.cn 办公地点:瑞安楼812 |






